Valuation Process
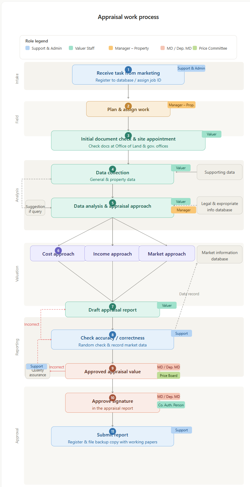
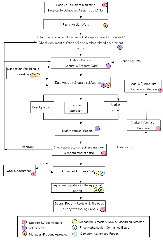
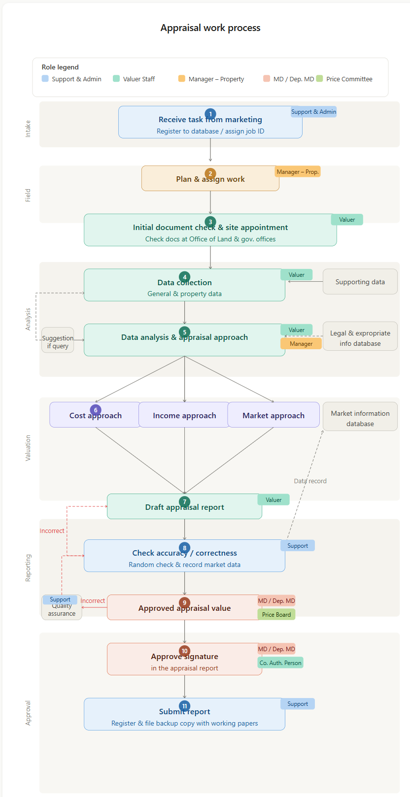
Work Flow Process
Internal Control and Audit Process
Facebook
Twitter
Pinterest
LinkedIn