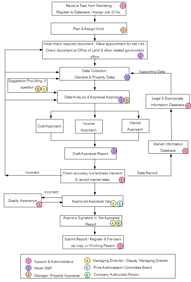
估值流程
Work Flow Process
Internal Control and Audit Process
Facebook
Twitter
Pinterest
LinkedIn