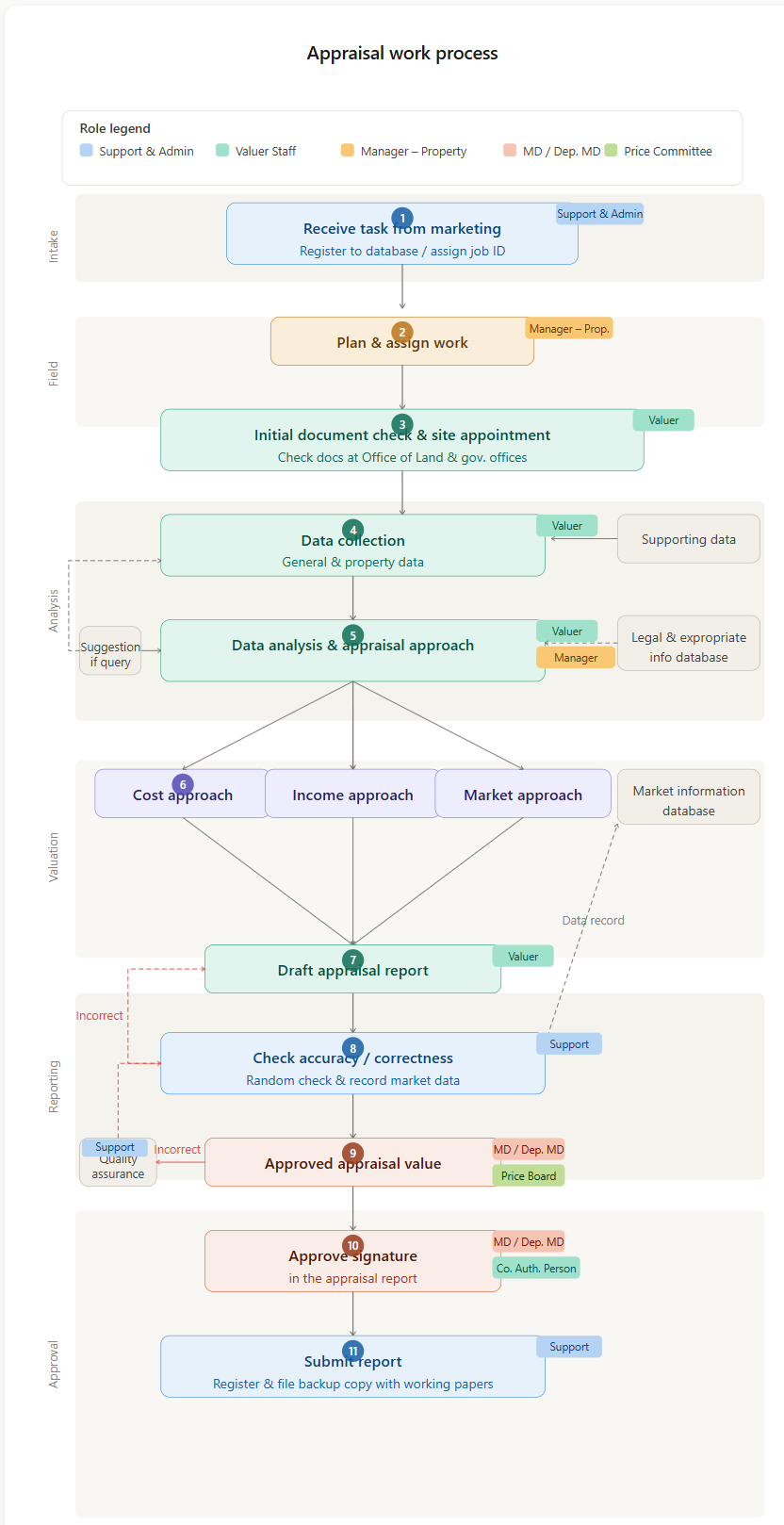
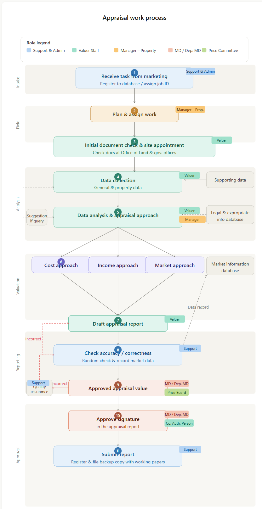
Valuation Process
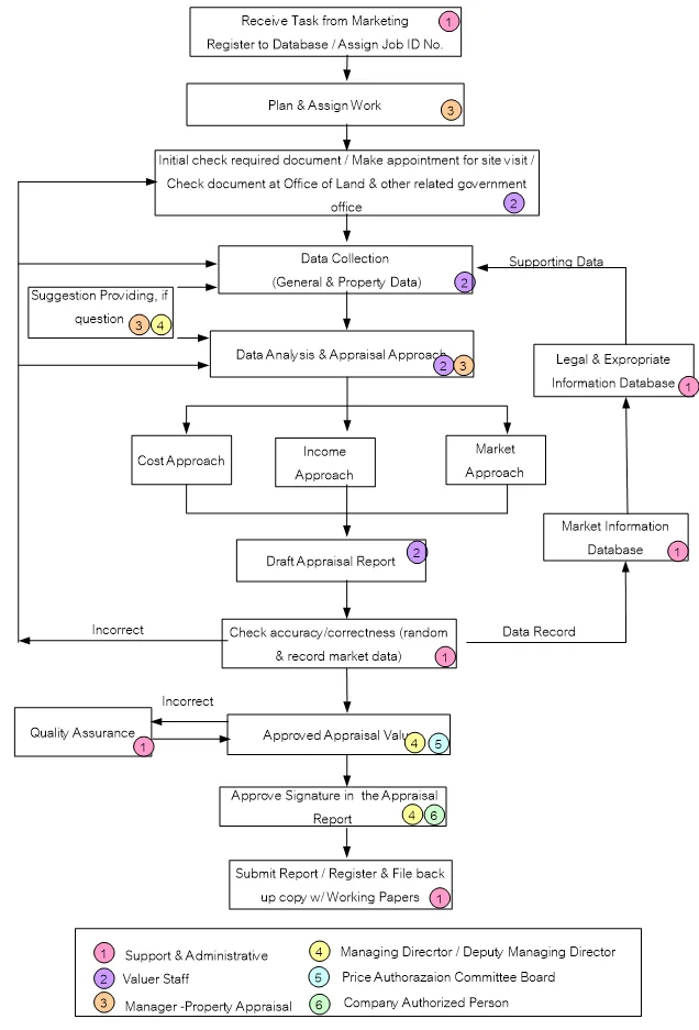
Internal Control and Audit Process of Appraisal
#image_title
Facebook
Twitter
Pinterest
LinkedIn